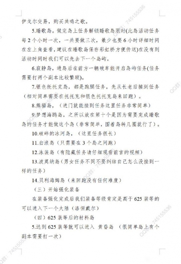
命运方舟国服已经开始公测,朋友们可以开始冲刺了。方舟一直深受网友们的喜爱,所以为了帮助新手玩家顺利体验游戏,边肖给大家带来了一个议题命运方舟如何快速升级,感兴趣的朋友来看看吧。

命运方舟如何快速训练?






更多内容请关注《命运方舟》专区。
2023-07-18 21:59:22作者:小编酱
命运方舟国服已经开始公测,朋友们可以开始冲刺了。方舟一直深受网友们的喜爱,所以为了帮助新手玩家顺利体验游戏,边肖给大家带来了一个议题命运方舟如何快速升级,感兴趣的朋友来看看吧。







更多内容请关注《命运方舟》专区。
《命运方舟》攻略——日月鹿奖励
2023-09-19
《命运方舟》攻略——保护账号安全方法
2023-09-18
《命运方舟》攻略——军团长副本进入次数
2023-09-08
《命运方舟》攻略——军团长门槛装等需求
2023-09-07
《命运方舟》攻略——领地研究所升级方法
2023-09-01
《命运方舟》攻略——考古藏宝位置在哪
2023-08-28
《命运方舟》攻略——地下仓库的秘密隐藏剧情在哪
2023-08-04
《命运方舟》攻略——幽灵船获取教程
2023-08-03
《命运方舟》攻略——Wiki上线
2023-07-31
《命运方舟》攻略——直升卷使用指南
2023-07-31